6月29日,Bwin必赢网站入口四楼会议室,一场以10名集团各单位生产一线技术人员、工程师、普通员工为主角的提案改善宣讲会开讲,唱响了大力弘扬工匠精神、人人为企业发展献计出力的主旋律,掀开了企业实施科学的标准化现代管理新篇章。集团领导、集团职能部门负责人及员工、各单位中高层人员、提案改善负责人60余人现场聆听,分享了“改善成果”。

宣讲会由集团规划发展部部长高秋颖主持。何谓提案改善?鼓励企业员工,发挥独创构想,针对工作中所存在的问题,提出创新的意见或新的方法,进而使企业不断改善不断进步,实现管理创新、技术创新和经营模式创新。今年,Bwin必赢网站入口全面启动提案改善工作,5月份共整理出提案改善项目35份,并举行两次评审会进行评审,最终10项提案改善项目脱颖而出。

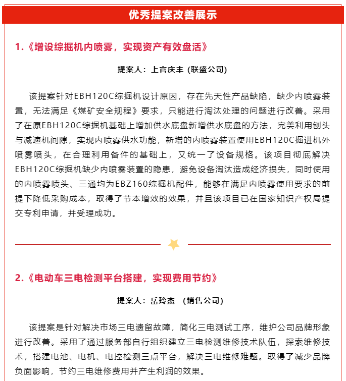
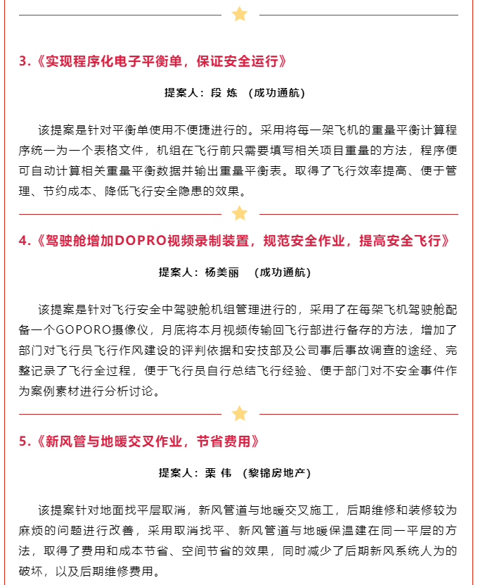
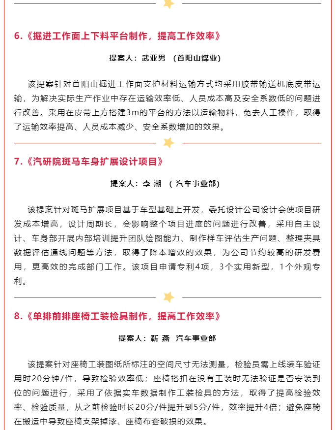
来自联盛公司的上官庆丰,汽车销售公司的岳玲杰,成功通航的段炼,黎锦房地产的栗伟,首阳山煤业的武亚男,汽车事业部的李潮、靳燕,长治车厂的苏书亮等,分别以“增设综掘机内喷雾,实现资产有效盘活”“电动车三电检测平台搭建,实现费用节约”“实现程序化电子平衡单,保证安全运行”“新风管与地暖交叉作业,节省费用”“掘进工作面上下料平台制作,提高工作效率”“汽研院斑马车身扩展设计项目”“单排前排座椅工装检具制作,提高工作效率”“6430前门内板模具改进,提高产品合格率”等为题作了精彩宣讲。

他们用浅显朴实的语言讲述了项目改善前的现状、改善的思路、改善后的状况和取得的效益成果,以及他们在工作中遇到的困难和改造完成的喜悦,博得了与会人员的阵阵掌声。

集团常务副总裁马帅作点评讲话,对10项提案改善项目及提案人给予充分肯定和表扬,号召全体员工要向他们学习,学习他们一丝不苟、精益求精的工匠精神,学习他们刻苦钻研、攻坚克难的创新精神,学习他们任劳任怨、甘于奉献的实干精神,树立正确的职业价值观,干一行爱一行钻一行,不断学习专业知识技能,努力提升个人能力水平,弘扬工匠精神,争当岗位先锋,只争朝夕,不负韶华,为成功的蓬勃发展贡献自己的力量。
马帅指出,当前,Bwin必赢网站入口正处在转型升级的关键时刻,技术创新、管理创新至关重要,集团各单位部门各子分公司要以提案改善为契机,不只在技术上改善,更要在管理上改善,引导和鼓励全员积极主动提出并实施任何有利于改善企业经营活动的革新建议、改进意见、发明创造等,为成功现代企业制度建立、高质量发展、战略目标实现提供有力支撑。

马帅强调,要大力推动提案改善工作,对这次提案改善的优秀典型要授予“成功明星”称号,通过此项工作的持续开展在全集团树立起“见贤思齐、积极向上”的思想观念,形成“人人参与改善、处处有改善”的浓厚氛围,激发员工想事、谋事、干事的积极性。
“我的效益我提升、我的安全我保障、我的工艺我优化、我的问题我处理。”与会人员纷纷表示,作为成功人,要热爱成功,做成功需要的人才,为成功的发展贡献力量。



